搜索信息

搜索贴子

搜索新闻

搜索店铺

搜索商品

搜索团购

搜索新闻
国际职教大会
当前位置:职教网 ☉ 资讯
展开全部

据北京市教育委员会官方微信消息,3月11日,北京教育系统疫情防控工作领导小组发布了《关于进一步做好2020年春季学期中小学延期开学相关工作的通知》,召开基础教育工作视频会,对下一阶段延期开学工作进行再动员、再部署。当前,疫情防控形势依然严峻复杂,疫情防控仍然是北京教育系统的首要任务。

优化线上教育与学生线下学习相结合的教育教学实践

各区要在梳理总结前一阶段工作成果基础上,充分考虑线上、线下不同模式的特点和有效性,处理好线上教育、线下学习的关系。

充分发挥网络平台在丰富学习资源、组织管理、互动交流等方面的优势,按照教育部和市委教育工委、市教委相关工作要求,积极开展线上答疑、个性化学习、小组互动探究、教师个别辅导。

将线上教育与线下学生自主学习、自主探究、自主阅读、自主锻炼、自主居家劳动充分结合起来。

各区要严格规范线上教育行为,不得普遍要求教师直播上课或录课,除中学毕业年级外,不统一组织线上集中学习,不留作业,不要求学生每天上网“打卡”、上传学习视频。

高度关注学生心理健康

1、加强体育锻炼

积极指导学生在科学防护、避免聚集、确保安全的前提下,每天进行积极的体育锻炼,包括适量户外锻炼。

结合居家条件,提供趣味性强、易掌握、增强体能的健身操、徒手操、韵律操等资源。

通过网上运动会等多种形式,培养学生团结拼搏的意志品质。

2、增加美育活动

通过网上音乐会等多种形式,陶冶学生艺术情操,引导学生选择自己喜欢的音乐、美术、书法等美育活动内容进行学习和欣赏,引导学生保持积极向上的心理状态。

3、增强学生互动交流

创造条件,建立网上学习小组、兴趣小组、社团活动平台,为学生搭建合作交流平台,丰富学生网上集体活动,消除孤独感,增强学生归属感。

4、加强学生心理防护

主动推送心理健康教育微课,开通心理咨询热线或网上在线咨询,畅通心理咨询渠道,及时进行沟通和有效指导。

强化学生自主发展能力

1、提高学生自主学习能力

加强对学生学习计划、学习方法、学习工具、学习资源等多方面的指导,帮助学生梳理转化学习成果,让学生学会学习,形成独立学习的能力。

2、提高学生生活能力

鼓励学生积极参与力所能及的家庭劳动,学习必要的生活技能,养成良好的生活习惯,培养积极健康的生活态度。

3、提高学生自我规划能力

引导学生做好延期开学期间居家学习生活规划,依据自身兴趣爱好、学习需求,自主选择课程资源和学习活动,自主安排学习与休息的时间。

进一步充实教育资源内容

1.市级将继续加强对初、高中毕业年级各学科的复习指导,同时提供高一、高二年级各学科复习课程,以及各年级家庭教育、心理健康教育等专题教育课程。各区可结合实际,提供相应课程供学生选择。

2.充实基于学科素养的专题性、综合性学科教育资源内容。围绕学科思维、学科方法、学科历史等内容,开发如语言类名著鉴赏、数学思维训练、物理思想方法、病毒与生物、古今中外重大疫情专题讲座、音乐赏析等学科专题课程。挖掘当前疫情防控教育资源,结合学科教育和学生兴趣,引导学生开展研究性学习、综合实践活动。

3.注重因材施教。在学生自主学习的基础上,针对学生学习中的困惑难题和拓展提升需求,开发针对性的辅导、答疑课程。对学生自主开展合作学习、小组学习的问题,加强集中指导。对学生个别学习遇到的困难,开展个性化的辅导答疑。

形成家校育人合力

1、加强与家长的沟通交流

广泛听取和吸纳家长对学校延期开学工作的意见建议,把学校延期开学期间的有关政策、工作安排及时宣传到位,让家长更好的配合学校做好学生居家学习生活教育。

2、加强家庭教育指导

结合实际建立家庭教育指导专家队伍,加强区校对家长疫情期间家庭教育的指导。围绕亲子关系、亲子沟通,丰富家庭教育专题课程资源,帮助家长提高亲子沟通能力,减少家长焦虑。

3、关注家长特殊需求

及时了解和关注抗疫一线家长、复工复产后家长的需求,提供有针对性的帮助和指导,尽可能帮助家长解决实际困难。


来源:北京市教育委员会官方微信

    新冠肺炎疫情发生以来,全国各地高校共青团积极组织大学生参与疫情防控工作。在共青团组织的号召下,广大青年学生走出家门,参加社区和农村志愿服务队,宣传疫情防控知识;充分利用专业知识,为医护人员子女做线上家教;创作抗击疫情主题文艺作品,为武汉加油,为中国加油!


  动员志愿者参加社区农村疫情防控工作


  在疫情初期,天津大学团委便开始组织青年志愿者协会向全校学生发出号召,动员同学们以各种形式参与到志愿服务中。

  “当时真的没有心思看春晚,就想着赶紧多买一些口罩,让一线的医护人员都能用上。”除夕夜,在多数人收看春晚时,天津大学学生杨沐琳正在网上忙着与电商沟通购买口罩的事情。她当时便拿出了自己的助学金,购买了1000只口罩,第一时间通过慈善基金会捐赠给奋战在武汉的一线医务工作者和患者们。

  第二天是大年初一,山西省启动重大突发公共卫生事件一级响应。杨沐琳带好口罩,主动到社区报到,向社区的老人们介绍疫情形势,讲解防疫知识。

  杨沐琳的妈妈是一名医生,在疫情发生后也在第一时间向医院提交了请战志愿书,母女二人齐上阵,爸爸负责后勤保障,虽然每天有些辛苦,但杨沐琳非常满足。

  

  与天津大学团委一样,湖南三一工业职业技术学院团委也发布了类似的通知,呼吁广大青年学子在家乡参与疫情防控工作。

  该校学生张择坪家住湖南省邵阳市新邵县,他是学校里最早参与家乡疫情防控的学生。主要工作内容是阻止外来人员和车辆进入社区,提醒社区居民出门要戴口罩,禁止未戴口罩的人员进出社区,同时也负责社区人员的体温测量。工作虽然不复杂,实际执行下来却不那么一帆风顺。

  有很多老人不太配合工作,拒绝戴口罩,还反复要求出社区走动。面对这种情况,张择坪耐心劝导讲理,“因为老人家毕竟年龄大了,讲话的语气不能重了”。

  久而久之,张择坪的工作得到了社区的认可,家家户户都认识了这个青年,拒绝戴口罩的情况也少了很多。有一位居民还特意从家里搬来板凳,送给一直站岗的张择坪来休息。“当时我也很感动,收获了大家的理解,就觉得我们值岗是有价值的。”张择坪说。


  号召大学生为医护人员子女做线上家教


  从疫情开始至今,全国各地医护人员不舍昼夜地奋战在抗击疫情一线。由此,他们子女的教育问题也成为社会各界关注的热点之一。

  2月19日,广东医科大学团委联合学校“知行青春”辅导员工作室,开展“青春情暖——白衣战士关爱行动”。经层层选拔,34名大学生志愿者为驰援湖北的医护人员的子女开展线上辅导。

  陈旻悦是该校“00后”志愿者,在第一堂课上,她用自己手绘的漫画,给支援湖北医疗队队员黎焯基的儿子霈霈科普新冠肺炎病毒,同时聆听孩子讲述“奥特曼爸爸大战新冠肺炎怪兽”的故事。

  “一开始,我以为霈霈只是单纯喜爱奥特曼,后来发现,他说起爸爸时候无比骄傲。我相信,在他的心里,爸爸就是他的‘奥特曼’。”陈旻悦花了两天时间完成第一件作品,在第一次和霈霈网上见面时,把“奥特曼爸爸”送给了霈霈。霈霈立即被陈旻悦的漫画吸引,与她滔滔不绝地讲奥特曼的故事。

  一堂课下来,陈旻悦和霈霈形成了默契,他们合作更新“奥特曼爸爸大战新冠肺炎怪兽”的故事。霈霈负责讲故事,陈旻悦负责手绘漫画,他们用手绘漫画的形式告诉更多人关于新冠肺炎的知识。“孩子的内心世界是最单纯的,他们的故事既简单又有新意。作为一名医学生,我想用自己所学的医学知识,以孩子的视角向更多人科普防疫知识。”陈旻悦说。  

  在武汉,中国地质大学(武汉)校团委于2月16日起陆续组建了三支志愿服务团队,分别为医护人员子女开展线上助学活动。

  该校学生于恩承报名参加了此次志愿活动,成为一名线上帮扶的志愿者。他对接的是福建医疗队张医生的孩子张家豪。张家豪正在读高二,于恩承辅导的科目是数学和物理。

  刚开始,于恩承就遇到了不少麻烦。网络不通畅、视频打不开、找不到正确的文件传输方式……在这个过程中,他耐心看着一行行不清楚的公式,检查着字里行间错误和各种运算结果。

  对张家豪平时没有弄懂的题目和知识点,于恩承在每堂课开始前进行回顾和讲解。随着时间推移,辅导效果越来越好。“停课不停学,也许我们不能做抗疫一线的战士,但是能为奋斗在一线的医务工作者分担一定的‘后顾之忧’,为疫情防控作出力所能及的贡献,我感到很荣幸。”于恩承说。


  组织创作抗击疫情的文艺作品


  疫情发生后,各地高校团委纷纷组织创作抗击疫情的文艺作品,包括诗歌、海报、绘画、书法、原创歌曲、舞蹈等,在网络上传播正能量,鼓舞人心。

  武汉理工大学团委教师操一铭介绍说,除夕前,校团委针对疫情情况,及时成立网络志愿者团队,发挥优势,在线协同创作了两首原创说唱歌曲、一部公益短片和三部采访短片,视频点击量突破660万。

  “其实我们创作的过程并不容易。”团队成员胡坤表示,“在家里的录音设备实在太简陋了,只能用手机录音,而且没有好的录音环境,为了保障录音效果,我们经常早晨6点就起来录音、混音。”

  为了克服录音条件差、远程对接不便等困难,团队成员除了通过微信群进行沟通外,还会通过相关软件同步完成音视频剪辑,共同完成作品创作。

  团队成员陈建宇告诉记者,歌词前后总共修改了12稿。“我清楚地记得,除夕夜里新年钟声敲响的时候,我们团队在一起群视频改歌词的场景,这将成为我最宝贵的一段回忆。”由陈建宇和团队成员共同创作的原创说唱视频《武汉加油》上线24小时内,便在热搜榜上排名第七,获音乐榜单TOP6,各平台的总播放量突破400万。

  除了视频作品外,还有很多音乐、舞蹈、绘画作品涌现。2月6日,华东交通大学艺术学院团委面向全院师生征集接地气、暖人心、短而精的文艺作品,以此号召广大青年团员发挥文艺战线的独特优势作用,致敬抗击疫情一线的英雄和先进人物。截至发稿前,共收集作品95件,其中音乐24首,舞蹈11支,绘画设计60幅。

  “危难时刻吹响号角,年夜饭没吃你就来到。隔山隔水不隔爱,默默奉献不求回报……”这是该校学生陈珂创作的公益歌曲《有你真好》。他表示:“疫情面前,看到许多‘逆行’的身影用自己的行动保护人民安全,许多‘不眠’的医者与时间赛跑、与病毒交锋,特别感动。”而这一幕幕感动的画面,就是他创作的灵感源。

  “家里的空间太小,舞蹈动作不易施展,每次录视频都要家人进卧室,给我把客厅的位置腾出来。”录了几十遍后,该校学生郑雅文把自己创编的舞蹈《与你同在》报送给了学院,“希望尽己所能,用自己的方式,为前线奋战的人员加油”。


内容来源: 中国青年网 

“我校学生终于能不掉一人了!”得知小姚家已安装好网线,湖北省宜都市天平山小学校长肖莉终于可以放心了。

为解决小姚无法上课的问题,肖莉与当地电信公司联系,及时为小姚家安装好网线,并向其提供了一台智能手机。

从2月10日起,湖北省宜昌市中小学生正式开设“空中课堂”,该市教育局对学习内容、学习时段、授课形式、作业布置、辅导方式等进行统筹安排。

为确保不让一个学生掉队,宜昌市逐一排查学生线上学习条件上存在的实际困难,动员社会各界力量,不断扩大网络覆盖范围,全面提高网络服务质量,及时出台流量优惠政策,并采取教师“一对一”包保责任制等方式,指导学生居家学习。

枝江安福寺中学学生小超与父母在贵州家乡,手机仅有2G网络。班主任朱邦圣联系家长,利用卫星锅定时收看教育频道空中课堂,家长督促落实,教师及时答疑。

在当阳市,爱心人士捐赠近百部智能手机,并通过村组、社区全部送达困难学生手中。

对于偏远农村和山区村落的孩子,宜昌市通过电话家访、短信推送、请村组干部代送学习资料等方式,努力实现学生居家学习全覆盖。

枝江市七星台镇石套子希望小学学生小爱滞留在外公家,班主任周蒙为其量身定制学习计划,每天早晚交流,谈心鼓励。在周蒙的帮助下,小爱主动学习,进步明显。

夷陵区樟村坪镇黄马河村的小许正处于高三第二轮复习的紧要关头,学校在寄送了复习资料后,及时联系村干部,第一时送书上门,解了小许的燃眉之急。

远安县洋坪中学校长陈克金通过电话联系到百井村书记陈勇,请他把学校线上教学的基本要求向小阳及家人讲明。陈勇家访后发现小阳自律性比较差,其父亲又不太清楚学校的要求,随即决定把小阳带到村委会,为他整理出一张课桌,配备了一台电脑,并按学校要求严格督促他学习。目前,在学校和村干部的帮助下,小阳的线上学习已步入正轨。



内容来源:中国新闻网 

在抗击新冠肺炎疫情的这段时间,全国中小学生“停课不停学”,这对习惯于线下教学的教师是很大的挑战。因为时间仓促,线上课程质量参差不齐,教学过程中遇到各种各样的问题在所难免,但我认为课程设计不对路是首要问题,需要加紧改进和优化。


线上课程教学有何特点


线上和线下是两类不同的教学活动,线上课程设计要符合线上教学的特点,如果按照线下教学的思路去设计线上课程和教学,必然会产生较大偏差。

具体而言,线上课程教学具有6个特点:

环境网络化。线上网络化学习环境,交互方式不再是面对面的人际交互,驱动方式不再是教师现场组织,学习工具变为机器、平台、软件。没有教师直接连续的关注,没有同伴的行为参照,学生具有独立性,靠学习任务驱动,主要跟电脑电视打交道。在这种环境下,线上教学要重新定位,重构逻辑,转换动力。

媒介数据化。线下课堂教学媒介是纸质的教材学材,线上教学媒介则是数据信息。线下一节课的教材学材只有几页到十几页,而线上学习面对的是海量的信息空间,满屏的符号冲击,动动鼠标就能给出若干条信息。线下课堂学习主要靠听,线上学习主要靠看,要自己阅览、筛查信息、认知加工。在这种媒介下,需要改换教学的起点、重心、路径和方法。

资源共享化。资源共享化是线上教学的重要特点,既为教学的广度、深度和厚度提供了可能,也为学习成果分享交流提供了便利,产生了协作学习、智力众筹和知识创新等诸多新的学习方式。这一特点要求线上教学以资源供给为重心,靠资源打开学生的视野和思路,实时学习新的知识和技能,并参与教学资源的共建共享。

时空灵活化。线上教学最显性的特点是时空分离,这既给教师组织教学带来了挑战,也为教学创新提供了契机。一方面可重构逻辑,灵活切分任务,如设计资源支撑型教学,突出课程设计、资源创制、资源推送、过程支持、检测反馈等时空组合;另一方面可重构流程,转换教学重心,如设计讨论式教学,可把教师讲解视频或PPT、资源支架安排学生分散自主学习,集中上课时间安排问题讨论和释疑解惑。

学习自主化。线上教学须以学生为中心,围绕学生自主学习设计课程。在线教学以学生自主学习能力为条件,也以学生自主学习能力培养为核心目标。时空分离特点决定了教师主导模式走不通,资源共享特点意味着学生可以自主选择,独立分散学习也要求学生自我监控。这次疫情下的在线教学,反映出最大的问题是学生自主学习能力缺失。学生自主学习能力要在实战中培养,线上课程设计的每个模块、每个活动、每个任务,都要依从和支持这一特性要求。

策略个性化。开展线上教学,每个学生学习基础、认知特点、技能储备不同,甚至每个学生的学习时空和流程安排都不同,凸显了个性化需求。网络技术为个性化教学提供了条件。线上课程设计要充分考虑这一特点,从流程灵活安排、资源定制推送、技术设备的选择、认知工具的开发到答疑解惑等,都要利用好个性化特点。

根据上述特点,线上课程设计重点可在三个方面突破:一是教学逻辑以学生和资源的互动为主线,资源制作、推送与呈现成为关键。二是教学资源要丰富有料,且须模块化、灵活组合和可自选,提供符合不同认知需求的材料。三是教学方法是学生自主、教师辅助、任务驱动,教师要做好课程设计师。


当前线上教学存在啥问题


我们的在线教育还处于原始积累阶段。在这次疫情应对中,临时应急进行课程和教学设计,多是线下课堂线上化,资源创制、内容呈现、组织教学、节奏把控、互动反馈等基本方法技能不匹配,具体而言有四个方面的问题:

定位不对路。目前全国的中小学在线教育,包括文化补习、特长培训、素养提升、课程教学等全部种类在内,核心功能多是帮助教者“教”的,很少是帮助学习者“学”的。如这次疫情期间,一些地方直接照搬线下课堂,连升旗讲话、上课起立、问好、坐姿、环境布置、学具摆放、问答对话都一样,有的培训机构还以“与学校课堂同步”为卖点,把在线课程定位为线下课程的线上化,违背了在线教育以学习者为中心的原则,失掉了网络空间用户自主的特性。

内容不对路。很多在线教育产品内容,还是仿照大班教学,还是“应试”“应赛”思路,关注的仍是知识点和操作点的概括提炼。在线教学突出强项是内容资源的丰富性、选择性,学习者可以根据自身需求选取和组接。如果线上课程内容还是线下的转换,那么这些内容多将成为“僵尸”,学生们自然不愿用。

流程不对路。现在的在线教学,流程还是线下课堂教学的路数,备课写教案—上课讲授—课后作业及答疑,流程的重心是上课讲授,教师负责输出,学生负责接收。真正有效的在线教学,应该是课前学生备课—课堂问题讨论—课后练习应用,教师重在挖掘数据,研究学情,推荐资源,引领讨论。

工具不对路。现在国内各在线教育平台工具,短板有“五多五少”:支持教师讲授的工具多,支持学生自主学习的工具少;支持线下课堂重现的工具多,支持课前课中课后链接的工具少;支持重复记忆训练的工具多,支持团队合作互动学习的工具少;支持静态知识传输的工具多,支持学习成果多维呈现的工具少;支持教师制作讲稿的工具多,支持学生画像和学情调研的工具少。在线教育工具开发还处于初始段位,不能支持知识建模、学情调研、快速反应、综合测评、深度分析、模型开发等更专业层面的教学行为,难以有效赋能。


线上课程设计要注意什么


线上课程设计要突出考量多方面因素,包括:线上学生如何学习,课前课中课后任务怎么设置,各个学生会遇到哪些问题,怎么提供差异化支持,重难点在线突破的方法,需要哪些支架和资源,怎么在线组织讨论、探究和答疑,设计什么作业能够活化所学知识,并能检测各个学生学习程度,学生的学习成果如何深层呈现和分享,等等。

线上课程设计要把握好6个方面。

任务驱动。在线教学要以任务和问题为驱动,以学生和资源的互动为主线。在线课程设计的首要任务是设计学习任务。学习任务设计应符合8个维度的要求:能够承载课程目标,符合价值伦理,有挑战性,可选择,与生活有连接,有一定经验支持(符合最近发展区),可分解、可操作、可检测,具有内在一致性。在线教学时空相隔,要通过任务设计黏住学生。越低龄的学生,学习任务越要有趣有料。

自主为本。把学生自主学习作为在线教学的本质要求,各课程要素始终围绕着如何支持学生自主学习而设计,师生都要有明确的行动指标。教师要专题设计每个课程的在线学习指引,包括任务目标、内容分析、学习方法、学习工具、作业分享、测评反馈等。学生则根据学习任务目标,自主查询资料,挖掘需求,提出问题,讨论解惑,差异练习,进行自我检测。年龄小的学生指标可简化,能力强的学生可提高要求。

模块组合。线上课程资源呈现方式宜模块化。教师要在专题课程在线学习指引的基础上,帮助学生遴选资源模块,每个环节和知识点可推荐3至5个资源,既尽量精要,又照顾个性需求。资源模块的形式,包括讲解视频、演示实验、实际操作或“文字+思维模型”等,根据学生的身心特点,确定每个资源模块时长。对于重难点的突破,要提供支架性资源,这也是教学专业资源建设的难点,往往需要教师自己创制。现在国内教学资源库中,一般性零散低质材料多,搜索遴选困难,也不方便抽取、组合和连接,尚需长时段积累和沉淀。

要素连接。线上教学可打破时空限制,组织多种要素连接,这给课前课中课后一体化设计提供了便利,应统筹利用时空要素,把学习任务分配到不同时段,把各时段的学习内容连接起来,还可以根据学情和知识类型,重构教学逻辑,改变教学顺序和流程。这样便于学生自主安排学习进度和次序,最大限度地实现个性化学习。

团队学习。国际上近年新兴的Team学习,可把世界各地的人连接起来,充分整合各地背景资源,实施创新性学习。我们的在线教学可以尝试这种方式。其操作要点包括:目标统领、分工合作、智慧众筹、在线讨论、共享集成。这样既可以培养沟通、协作技能,也能强化参与者的认知责任,激发每个学生的深层动机,是一种有效的共同体学习方式。

即时反馈。在线教学,能否黏住学生并步步深入,关键是要即时反馈。有效的在线教学,包括直播课堂,教师的工作重心要转移到互动反馈上来,而不应该是对照PPT讲授。在线教学反馈点包括状态图标点亮、数据分析读取、过程记录标注、互动问答回应、作业提交浏览、学习目标检测等,特别是各个学生作业提交、分享情况,教师要给以分析性反馈,既实现成果分享和协同构建的目的,又可引导学生深层学习和认知投入,同时起到组织教学的功能。

我国目前的在线教育还处于以完成媒介资源数字化和教学活动网络化为主的1.0阶段。通过这次疫情防控,应尽快启动2.0建设,重点做好资源体系化重构,实现线上线下混合教学,支持学生个性化学习。有条件的地区和学校可开展3.0实验,探索教育智能化和自适应学习模式。这次全国性大规模线上教学虽是因疫情而短期应用,但将会作为线上线下混合教学的前导而快速迭代,各级教育部门、各教育机构和学校应做好长远布局。


(作者系中关村学院学术委员会原负责人。本文系国家教育体改项目“中外多元开放学习环境建设与创新学习课程开发合作研究”的研究成果)


内容来源:《中国教育报》2020年03月12日第11版 版名:课程周刊

新华社昆明3月11日电(记者 庞明广)云南省教育厅11日发布的《关于做好2020年春季学期开学准备工作的通知》宣布,云南各地高三、初三年级将于3月23日开学,中小学其他年级将于3月30日开学。

通知提出,云南各地符合返校条件的教职员工应在3月16日返校返岗,做好开学、教学准备和疫情防控、控辍保学等工作。除中小学外,高等学校、中职学校应按有关要求“一校一策”有序开学。

通知还提出,幼儿园、特教学校应在高等学校开学后一周左右开学,具体开学时间将分批单独通知,各地各校(含校外培训机构)未接到正式开学通知前,不得自行开学。

云南省教育厅要求,州(市)、县(区)教育行政部门应协调卫健、疾控部门,指导学校开展健康教育、传染病风险点排查、预防性消毒工作,建立教育、卫健、疾控、就近医疗机构发热门诊、学校联系机制,协调开通师生发热门诊绿色通道。

云南省教育厅还要求,各级各类学校要落实防控主体责任,学校党政负责人是疫情防控工作第一责任人。学校应严格落实“人盯人”措施,采取学校、年级(院系)、班主任和教师三层网络机制,对师生员工开学前14天健康状况和旅居情况进行全面排查,建立风险评估档案,并将其作为返校的评判依据。


内容来源:新华网


中国教育报-中国教育新闻乌鲁木齐3月11日讯(记者 蒋夫尔)新疆教育厅今天下发通知,对精准有序做好全区2020年春季学期开学工作作出安排。通知指出,根据新疆疫情防控形势,经科学研判,决定全区各级各类学校实行错峰错时有序开学,全区高三年级、初三年级、中职学校毕业年级定于2020年3月16日开学,其他学段随后根据自治区总体工作安排有序开学,具体时间由自治区教育厅统一发布。

新疆教育厅要求,全区各级各类学校要严格落实属地管理,组织好开学复课工作。要迅速做好开学前准备,彻底清理整顿校园环境,重点清理学校内外卫生死角,特别要对教室、食堂、宿舍等重要活动场所进行全面消毒;以县(市、区)、高校为单位,一校一策,细化疫情防控方案,完善应急处置预案;科学组织教学管理,高三、初三和中职学校毕业年级作为首批开学复课年级,开学后对原有教学班级实行拆分小班教学,一个教室不得超过30名学生,班级与班级之间实行错峰上课;除正常的复习备考等必须课程外,不组织聚集度高的体育、文化、艺术等活动,学生教师就餐实行分散分餐;点对点做好与首批开学的学生及家长的沟通工作,精准掌握学生情况,积极宣传防控知识和教育教学安排。

新疆教育厅强调,各级教育行政管理部门要在当地党委和政府的领导下,按照开学方案科学组织、有效落实,确保开学工作安全精准有序。要协助学校组织调配必要的疫情防控物资,确保学校开学后师生疫情防控保护措施全部到位。开学后学校实行全封闭管理,任何与学校教务教学无关人员一律不得随意进入学校。


内容来源:中国教育新闻网

中国教育报-中国教育新闻网讯(记者 张利军 通讯员 程振华)把卧室当客房实践酒店服务管理,把厨房当操作台进行中西餐制作,把洗衣机拆开拿来现场教学如何修理……目前,河南省开封市20所职业学校804名教师为32127名学生开设的523门课程以实力圈粉,硬核的“云”课堂不仅赢得了学生、家长的好评,还吸引了广西等地区职业学校教师纷纷入网取经。

一个台灯,一个衣架撑起的手机,家里拆开的双杠洗衣机、波轮全自动洗衣机,构成了开封市信息工程学校师四辈老师《洗衣机原理与维修》课的“豪华”直播台。为使学生更好地理解、学习,师四辈对家里的洗衣机进行了“大手术”,零件摆满了阳台,师老师的“实操”课让学生听得津津有味。不仅如此,以同事坏掉的洗衣机为例,视频直播指导维修全过程更是让学生们大呼过瘾。

利用家中现有食材,开封市旅游学校烹饪组的教师们,在家开始了“色香味”俱全的视频直播,开展“网上晒图片、技能大比拼”活动,“和父母同做一道菜、请父母来评价”等活动,不进让走进直播间观摩学习的家长感到新奇,更欣喜地品尝到孩子的美食。

职业学校课程种类多、专业课没有操作间,没有针对学生的优质教育资源平台,怎么办?开封市于2月1日成立中职学校线上教学工作专班,“一校一案”“一课一策”制定教学方案,经过10天的前期准备,全市中职学校于2月10日按照原定开学时间开启了线上教学。公共基础课与专业课交替进行,思政课、防控教育课始终在线。

为使网上教学更规范更高效,提升各学科教师使用互联网平台进行线上教学的专业技能,各职业学校开展了线上公开课、观摩课活动及“最美教师”评选活动。备课、查阅资料、翻阅书籍、制作课件、找家人当学生进行试讲,只为了给学生们带来一场别开生面的网络直播课程,展现最佳教学状态和直播效果。

屏幕的一端是教师在上课,屏幕的那端聆听的不仅有学生、有家长、教研员,还有学校领导。各职业学校每位中层以上领导都进了班级群、直播间,线上听课,线下点评总结,周计划周总结,已经形成了规定动作。邀请班主任和学生采用在线填写评教表的形式,对任课教师进行评教。邀请家长进行听课、分享学生学习收获。班会、团会、家长会、升旗仪式丰富多彩,广播站分享读书心得,抗击疫情的歌曲接力、齐心战“疫”的图画展示,医学专业学生的铮铮誓言,寄给武汉合作职业学校师生的一封封信……别样的网上课堂提升学生专业知识的同时,增进了师生家长的沟通,更凝聚了抗击疫情的强大力量。

截至3月10日,开封市中职学校网上教学参与学生人数已接近80万人次,教师参与直播人数达1.6万人次,已授课8266节,吸引了广西职业学校65名教师入网旁听取经。


内容来源:中国教育新闻网

新华社武汉3月11日电(记者 王贤)湖北省新型冠状病毒感染肺炎疫情防控指挥部11日发布通告,提出全省以县域为单位,划分低、中、高风险区,实施分区分级差异化防控,企业分类分时有条件复工复产,推进人员安全有序流动;省内大专院校、中小学、中职学校、技工院校、幼儿园等继续延期开学。


根据通告,武汉市企业复工复产安排:涉及保障疫情防控必需(医疗器械、检验检测仪器设备、药品、防护品、消杀用品生产销售以及原材料配套等)、公共事业运行必需(供水、供电、供热、油气、通讯、环卫、医废处理等)、群众生活必需(蔬菜水果生产经营,粮油食品、肉蛋奶、水产品生产加工和销售,超市卖场、母婴用品销售、农副产品批发、快递物流、周转仓储、电商、配送制餐饮等)、农业生产必需(种子种苗生产、畜禽水产养殖和茶叶加工、饲料加工、磷复肥化肥农膜农药兽药生产和销售、农机生产与服务等相关企业及合作社)以及其他涉及重要国计民生的企业可以复工复产。对全国、全球产业链配套有重大影响的企业,在防控措施到位、防控责任落实的前提下,按程序批准后可以复工复产。春节以来未停工停业的企业可以继续生产。其他企业先按不早于3月20日24时前复工复产。


武汉市以外其他高风险地区企业复工复产安排:涉及保障疫情防控、公共事业运行、群众生活、农业生产必需以及其他涉及重要国计民生的企业,金融保险、港口和货运站场、重点产业链配套企业,承担国家、省市重大工程和重点项目的企业等,可以有序复工复产。春节以来未停工停业的企业可以继续生产。


中风险地区企业复工复产安排:除上述类型企业可以复工复产或继续生产外,用工和产业链配套以本地为主的工业、农业产业化企业,以室外作业为主的建筑业企业,法律会计、软件信息服务等相关服务业企业,可以有序复工复产。


低风险地区企业复工复产安排:实行限制清单管理,不在限制清单内的市场主体可以有序复工复产或继续生产。限制清单内的市场主体,主要包括人员聚集度高、场所相对密闭的影剧院、棋牌室、游艺厅、书店、网吧、舞厅、酒吧、KTV、公共浴室、足浴店、美容店、健身房、培训机构、堂食类餐饮等,疫情解除前不得复工复产。


企业复工复产前,应制定疫情防控工作方案和应急处置预案,做好相关准备工作,确保做到防控机制、员工排查、设施物资、环境消杀、安全生产“五个到位”。企业复工复产由所在县(市)新冠肺炎疫情防控指挥部(以下简称指挥部)负责审批,市辖区企业复工复产由所在市指挥部负责审批。


人员流动方面,湖北省继续实施严格的离汉离湖北通道管控措施,做好滞留在湖北外地人员服务保障工作。各级指挥部做好滞留在外人员安全有序返湖北服务保障工作,将返湖北人员纳入本地疫情防控管理。


中风险、低风险地区人员,凭健康码“绿码”,在省内安全有序流动。武汉市以及省内其他高风险地区人员,凭健康码“绿码”,可与省内流入地采取“点对点”运输方式安全有序流动。


武汉市以外地区,在做好健康管理、落实防控措施的前提下,采取“点对点、一站式”的办法,集中精准输送务工人员安全返岗,帮助外地滞留在鄂人员安全有序返乡。


交通运输管理方面,中风险、低风险地区的省内客运航班、旅客列车、客运汽车、客轮以及城市公交,在采取必要防控措施的前提下,逐步有序恢复。武汉市以及省内其他高风险地区的客运航班、旅客列车、客运汽车、客轮以及城市公交继续停运。


内容来源:新华网

河南:设550个“职业院校兼职教师特聘岗” 

每学年中职特聘岗补助3万元 高职特聘岗补助4万元


为优化教师队伍结构,推动职业院校兼职教师管理向纵深化、精细化发展,3月10日,河南省教育厅、河南省财政厅启动实施2020-2021学年“职业院校兼职教师特聘岗计划”。全省共设置550个职业院校兼职教师特聘岗(以下简称“特聘岗位”),其中,中等职业学校400个、高等职业学校150个。

在各职业院校申请的基础上,该省将组织专家进行评审,根据全省职业教育专业分布、重点支持专业(战略性新兴产业、现代农业、先进制造业、现代服务业及特色专业)和职业院校的申请、在校生数等情况,遴选确定并公布特聘岗位及所在学校。特聘岗位公布后,每个特聘岗位聘请教师的人数、承担教学任务的课时数,由聘任学校根据学校实际需要自主确定,但每学期每个岗位的教学工作量不少于100学时,或指导学徒天数不少于80个工作日。

河南省教育厅、省财政厅将按特聘岗位数量给予经费补助,经费按学年度一次性拨付,每个中等职业学校特聘岗位的补助标准为3万元,每个高等职业学校特聘岗位的补助标准为4万元。特聘岗位补助经费必须专款专用,不得用于聘用行政(党务)管理、后勤服务、学生管理、文化基础课教学等岗位的工作人员等。该省将对有关职业院校特聘岗位的教师聘用、组织管理、资金使用等进行绩效评价,对绩效考核差的职业院校三年内取消其申报该项目资格。

据了解,自2017年以来,河南职业教育已连续三年实施“兼职教师特聘岗计划”,目前已确定特聘岗位2297个,其中,中职学校1988个,高职院校309个。


内容来源:中国教育新闻网

3月11日,北京教育系统疫情防控工作领导小组发布了《关于进一步做好2020年春季学期中小学延期开学相关工作的通知》,召开基础教育工作视频会,对下一阶段延期开学工作进行再动员、再部署。当前,疫情防控形势依然严峻复杂,疫情防控仍然是北京教育系统的首要任务。

下一阶段各区各校将如何开展延期开学工作?特别是如何更好地保障同学们的居家学习和生活?小编为您精选了主要内容,一起来看。

优化线上教育与学生线下学习相结合的教育教学实践

各区要在梳理总结前一阶段工作成果基础上,充分考虑线上、线下不同模式的特点和有效性,处理好线上教育、线下学习的关系。

充分发挥网络平台在丰富学习资源、组织管理、互动交流等方面的优势,按照教育部和市委教育工委、市教委相关工作要求,积极开展线上答疑、个性化学习、小组互动探究、教师个别辅导。

将线上教育与线下学生自主学习、自主探究、自主阅读、自主锻炼、自主居家劳动充分结合起来。

各区要严格规范线上教育行为,不得普遍要求教师直播上课或录课,除中学毕业年级外,不统一组织线上集中学习,不留作业,不要求学生每天上网“打卡”、上传学习视频。


高度关注学生心理健康

1、加强体育锻炼


积极指导学生在科学防护、避免聚集、确保安全的前提下,每天进行积极的体育锻炼,包括适量户外锻炼。

结合居家条件,提供趣味性强、易掌握、增强体能的健身操、徒手操、韵律操等资源。

通过网上运动会等多种形式,培养学生团结拼搏的意志品质。


2、增加美育活动

通过网上音乐会等多种形式,陶冶学生艺术情操,引导学生选择自己喜欢的音乐、美术、书法等美育活动内容进行学习和欣赏,引导学生保持积极向上的心理状态。


3、增强学生互动交流

创造条件,建立网上学习小组、兴趣小组、社团活动平台,为学生搭建合作交流平台,丰富学生网上集体活动,消除孤独感,增强学生归属感。


4、加强学生心理防护

主动推送心理健康教育微课,开通心理咨询热线或网上在线咨询,畅通心理咨询渠道,及时进行沟通和有效指导。

强化学生自主发展能力


1、提高学生自主学习能力


加强对学生学习计划、学习方法、学习工具、学习资源等多方面的指导,帮助学生梳理转化学习成果,让学生学会学习,形成独立学习的能力。


2、提高学生生活能力


鼓励学生积极参与力所能及的家庭劳动,学习必要的生活技能,养成良好的生活习惯,培养积极健康的生活态度。


3、提高学生自我规划能力


引导学生做好延期开学期间居家学习生活规划,依据自身兴趣爱好、学习需求,自主选择课程资源和学习活动,自主安排学习与休息的时间。


进一步充实教育资源内容


1.市级将继续加强对初、高中毕业年级各学科的复习指导,同时提供高一、高二年级各学科复习课程,以及各年级家庭教育、心理健康教育等专题教育课程。各区可结合实际,提供相应课程供学生选择。


2.充实基于学科素养的专题性、综合性学科教育资源内容。围绕学科思维、学科方法、学科历史等内容,开发如语言类名著鉴赏、数学思维训练、物理思想方法、病毒与生物、古今中外重大疫情专题讲座、音乐赏析等学科专题课程。挖掘当前疫情防控教育资源,结合学科教育和学生兴趣,引导学生开展研究性学习、综合实践活动。


3.注重因材施教。在学生自主学习的基础上,针对学生学习中的困惑难题和拓展提升需求,开发针对性的辅导、答疑课程。对学生自主开展合作学习、小组学习的问题,加强集中指导。对学生个别学习遇到的困难,开展个性化的辅导答疑。

形成家校育人合力

1、加强与家长的沟通交流

广泛听取和吸纳家长对学校延期开学工作的意见建议,把学校延期开学期间的有关政策、工作安排及时宣传到位,让家长更好的配合学校做好学生居家学习生活教育。


2、加强家庭教育指导

结合实际建立家庭教育指导专家队伍,加强区校对家长疫情期间家庭教育的指导。围绕亲子关系、亲子沟通,丰富家庭教育专题课程资源,帮助家长提高亲子沟通能力,减少家长焦虑。

3、关注家长特殊需求

及时了解和关注抗疫一线家长、复工复产后家长的需求,提供有针对性的帮助和指导,尽可能帮助家长解决实际困难。


  近日,中共河南省委高校工委、河南省教育厅印发《中共河南省委高校工委 河南省教育厅2020年工作要点》的通知,对我省2020年教育重点工作进行梳理。
  2020年全省教育工作的总体要求是:高举中国特色社会主义伟大旗帜,以习近平新时代中国特色社会主义思想为指导,深入贯彻党的十九大和十九届二中、三中、四中全会精神,认真落实习近平总书记关于教育的重要论述和视察河南时的重要讲话精神,按照“五位一体”总体布局和“四个全面”战略布局,增强“四个意识”,坚定“四个自信”,做到“两个维护”,坚持稳中求进工作总基调,坚持高质量发展,坚持和加强党对教育工作的全面领导,全面贯彻党的教育方针,全面落实全国、全省教育大会精神和省委、省政府决策部署,进一步强措施、补短板、提质量,着力提升教育治理效能,加快推进教育现代化、建设教育强省,办好人民满意的教育,为中原更加出彩、决胜全面建成小康社会贡献力量。
  一、加强党对教育工作的全面领导
  1.完善学习习近平新时代中国特色社会主义思想机制。巩固主题教育成果,推动建立不忘初心、牢记使命的长效机制,引导教育系统各级党组织和广大党员干部牢固树立“四个意识”,切实增强“四个自信”,坚决做到“两个维护”。统筹线上线下载体,运用“学习强国”平台等载体,提高理论武装的实效性。在全省教育系统组建宣讲团,推动党的创新理论宣讲常态化。落实意识形态工作责任制,把教育系统建成学习、研究、宣传马克思主义的坚强阵地。深入学习贯彻第27次全国高校党的建设工作会议精神,筹备召开第27次全省高校党的建设工作会议。
  2.加强高校领导班子和干部队伍建设。完善高校党委运行体制机制,督促各高校认真执行党委领导下的校长负责制。指导各高校抓好《普通高等学校党委常务委员会会议和校长办公会议(校务会议)议事规则示范文本》的学习贯彻、对照修订和落实工作,细化完善并严格落实好院(系)党组织会议和党政联席会议制度。会同省委组织部开展省管高校领导班子和省管干部综合考核工作,健全完善“3+1”年度考评体系,配合选优配强高校领导班子。进一步落实好高校“三长”进党委(常委)工作。指导高校中层干部队伍建设和换届调整工作,重视优秀年轻干部发现培养选拔工作。高标准办好全省本科及高职高专院校主要领导干部研讨班、高校中青年干部、组织部长、统战部长、师生党支部书记、党务干部等系列培训班。做好向国家教育行政学院、省委党校、河南省“三学院三基地”等培训机构选派学员工作。
  3.加强基层党组织建设。学习贯彻新修订的《中国共产党普通高等学校基层党组织工作条例》,不断完善高校党建体制机制,构建学校党委、院系党组织、基层党支部和党员“四位一体”的党建工作格局。持续推动实施全省高校党支部建设“两化一创”强基引领三年行动计划,评定 200 个省级“样板党支部”。继续推进实施“双带头人”培育工程。积极开展“双百”创建活动,不断提升研究生党建工作质量。加强对中小学校、民办学校、社会组织党建工作的分类精准指导,推进党建工作规范化、科学化。推进中小学校党组织隶属关系全面理顺和党组织、党的工作全面覆盖。
  4.加强和改进民族团结进步和宗教工作。完善和落实教育系统领导干部联系党外人士制度,加强党外知识分子思想政治工作。修订完善全省教育系统加强新时代民族团结进步教育的实施方案。以新的“五个一”建设为抓手,推动民族团结进步创建活动在全省深入开展。开展高校“党委书记谈统战,统战部长谈宗教”活动,遴选培养一批宗教工作专家队伍,明确3-5个研究基地,有效提升高校宗教工作的理论研究水平。组织开展第八届大学生中国特色社会主义民族宗教理论知识竞赛,确保新生参与率达到100%,推动马克思主义民族宗教观在大学生中得到宣传普及。
  5.纵深推进教育系统全面从严治党。召开2020年全省教育系统全面从严治党工作会议,修订省教育厅党组《全面从严治党主体责任清单》,组织签订党风廉政建设责任书,开展廉政风险点排查。深化以案促改,推进警示教育常态化制度化。强化监督执纪问责,锲而不舍落实中央八项规定及实施细则精神和我省实施办法,拓展深化专项整治侵害群众利益问题工作,严防“四风”反弹回潮,力戒形式主义、官僚主义,巩固为基层减负成果。强化政治监督,全力配合支持省委巡视工作,大力推进厅直属单位(学校)巡察工作,做好巡视和巡察“后半篇文章”。
  二、落实立德树人根本任务
  6.提高思想政治工作质量和水平。认真落实《中共中央办公厅国务院办公厅关于深化新时代学校思想政治理论课改革创新的若干意见》精神,推进学校思想政治理论课改革创新。组织举办全省学校思想政治理论课教学技能大赛,支持重点马克思主义学院建设,建立高校思政课教师培训和研修基地,配合实施领导干部上讲台开展思想政治教育。扎实推进大中小学思政课程一体化建设,启动实施中国特色社会主义示范校“十百千”工程,用5年时间遴选10所高校、100所高中阶段学校、1000所中小学为中国特色社会主义示范校。履行政治把关责任,组建教育系统教材建设专家指导委员会,研究制定各学段教材管理办法实施细则。推进高校辅导员职业化专业化建设,组织举办高校辅导员素质能力大赛。开展高校思想政治工作奖评选和全省最美大学生宣传推介活动。继续开展全省高校心理健康教育宣传周活动,遴选第五批心理健康教育试点单位。加强高校网络文化建设与管理,打造清朗网络空间。实施课程思政“五个一”工程,推出一批示范课程,选树一批教学名师和团队,建立一批虚拟仿真实验中心,遴选一批高校教学研究中心,建设一批示范高校。
  7.加强中小学德育和校外教育。贯彻落实《新时代爱国主义教育实施纲要》,加强中小学生爱国主义教育,传承红色基因。创新德育工作形式,推动各地“一校一案”落实《中小学德育工作指南》。组织开展好开学第一课、学习新思想、少年传承中华传统美德、圆梦蒲公英、寻找最美孝心少年等主题教育活动,丰富育人载体。继续实施班主任素养提升工程,建成一支强有力的德育工作保障队伍。加强中小学生心理健康教育,持续开展中小学心理健康教育示范区、示范校创建活动,加强心理健康教师培训,不断提高中小学心理健康教育工作专业化水平。推进校外教育,引导各地深入开展中小学研学实践教育活动,打造学生社会实践大课堂,增强学生综合素质。健全家庭教育工作机制,统筹各种家校沟通形式,促进家校协同育人。
  8.加强新时代语言文字工作。贯彻落实《关于加强新时代语言文字工作的意见》,开展省级语言文字规范化示范校创建工作,大力实施中华经典诵读工程,举办中华经典诵写讲比赛和汉字大赛。继续开展推普助力脱贫攻坚,加强对贫困地区青壮年农民、基层干部和教师进行国家通用语言文字培训。召开全省语言文字工作大会。
  9.加强体育、卫生、艺术和劳动教育。广泛开展阳光体育运动,努力保证中小学生每天一小时校园体育活动,开展好第五届全省中小学“最美大课间”、体育艺术“一校一品”展评活动。坚持普及与质量提升并重,扎实推进校园足球深入开展。组织参加全国第十四届学生运动会、举办全省第六届大学生艺术展演活动。推进全省中招艺术考试试点工作。落实健康中国、健康中原行动,全面加强学校公共卫生建设,加大传染病防控和食品安全与营养健康教育宣传工作力度,做好全省儿童青少年近视综合防控工作。加强国防教育,推进高校军事理论课教学,举办全省学生军事训练营。研究制订《关于全面加强新时代大中小学劳动教育的实施意见》,培养学生的劳动情感、劳动技能和吃苦精神、奋斗精神。
  10.深化全省教育系统精神文明建设。围绕贯彻落实《新时代公民道德建设实施纲要》,以培养担当民族复兴大任的时代新人和弘扬时代新风为重点,启动教育系统“新时代 新梦想”红色基因传承工程。广泛开展优秀传统文化、优秀影视公益展播、校园文化建设成果展演以及“两创两争”创先争优和学雷锋志愿服务活动,组织“感动中原”年度教育人物评选表彰展示活动,开展第二届全国文明校园推荐工作,对首届省级文明校园(标兵)进行年度复查。
  三、深入推进教育体制机制改革
  11.提升基础教育教学质量。制定出台《关于深化教育教学改革全面提高义务教育质量的实施意见》《关于加强新时代基础教育教研工作的实施意见》《关于加强和推进中小学实验教学的实施意见》,督促各地推进课堂教学改革,加强教研指导和课程实施日常监督。实施义务教育学校管理能力提升工程,创建标准化管理示范校和特色校。落实基础教育质量评价标准,建立以发展素质教育为导向的科学评价体系。加强校外培训机构治理,规范校外线上线下培训。鼓励具备条件的市县开展中小学生午餐供应和课后延时免费托管,减轻学生家长负担。
  12.加快推进职业教育改革。积极创建新一轮“国家职业教育改革先行示范区”,遴选有条件的市、县开展省级职业教育改革试点工作。大力推进职业教育办学体制改革,允许企业以土地、资本、知识、技术、管理等要素依法参与办学,与公办职业院校合作举办混合所有制性质的职业院校(或二级学院)和职业培训机构,并享有相应权利。逐步建立“职教高考”制度,完善“文化素质+职业技能”招生考试办法,为学生接受高等职业教育提供多种入学方式和学习方式。着力深化教学领域各项改革,进一步深化职业教育教师、教材、教法“三教”改革,稳妥推进1+X证书制度试点工作,不断提高职业教育教学质量。
  13.扩大新时代教育对外开放。深入实施“一带一路”教育行动计划,深化与沿线重要支点国家的交流与合作,加强国别和区域研究。加强和改进中外人文交流,充分发挥河南文化特色优势,讲好黄河故事,加快推进孔子学院改革发展,深化国际中文教育。加快引进国内外优质教育资源,开展高水平中外合作办学。加强国际人才培养和联合科研合作,提升开放办学水平。鼓励高校走出去,建设高质量境外分校。提升来华留学质量,规范外籍教师管理。搭建高层次国际平台,拓宽高校合作渠道。加强与联合国教科文组织的战略合作,积极参与全球教育治理,大力培养国际组织人才。做好对港澳台教育交流与合作工作。
  14.规范发展民办教育。继续贯彻落实民办教育新法新政,不断优化民办教育发展外部环境,调动社会力量兴办教育的积极性。持续规范民办学校办学行为,将民办义务教育学校纳入审批地统一管理,坚决遏制掐尖招生、超计划招生等,不断提升民办学校防范化解风险意识和水平。加强民办学校内涵建设,促进民办教育健康、持续、高质量发展。
  15. 深化教育人事制度改革。深入推进“放管服”改革,完善编制及岗位管理制度,落实和扩大高校办学自主权。进一步下放职称评审权限,加强工作指导和监管服务。修改完善中小学职称评审条件。规范教育行政审批,提供优质便民服务。加快推进义务教育阶段教师“县管校聘”管理改革,总结提炼济源市、汤阴县国家改革示范区和襄城县“县管校聘”改革试点经验,研究制定全面推行义务教育阶段教师“县管校聘”的指导意见。加快推行中小学校长职级制改革。扎实推进河南大学等10所省属高等院校员额制管理试点工作。
  16.完善教育督导体制机制。研究制订新时代教育督导体制机制改革的实施意见。配合立法机关完成《河南省教育督导条例》的立法调研。开展2020年对市县政府履行教育职责督导评价。组织县域义务教育发展基本均衡县省级评估验收,认真做好教育部对全省义务教育发展基本均衡整体评估认定准备工作。开展全省教育大会确定的重点任务落实情况专项督导。继续开展幼儿园办园行为督导评估。强化督学培训。探索实施省督学定点联系县制度。
  四、构建终身学习教育体系
  17.加强教育顶层设计。做好《河南教育现代化2035》《加快推进河南教育现代化实施方案(2019-2022)》的宣传贯彻落实工作。开展河南教育事业发展“十三五”规划落实情况检测评估。根据教育部部署和我省实际,适时启动河南教育事业发展“十四五”规划编制工作。谋划教育领域服务黄河流域生态保护和高质量发展重大国家战略的项目举措。根据教育部和省委有关改革精神,推动全省教育领域重要改革事项和任务落实,进一步激发和释放学校办学活力。
  18.提高学前教育普及普惠水平。继续实施第三期学前教育行动计划,推动各地多渠道扩大普惠性学前教育资源,重点消除公办乡镇中心幼儿园空白乡镇,提高普惠率和公办覆盖率。推动各地完善普惠性民办园认定和扶持政策,落实公办园生均财政拨款和普惠性民办园奖补政策,健全保障机制。会同有关部门完成城镇小区配套园治理和无证园治理全面整改,建立并完善规范管理的长效机制。推动指导各地贯彻落实幼小衔接行动计划,实现幼儿园和小学双向衔接。
  19.推动城乡义务教育一体化发展。大力推进全省县域义务教育发展实现基本均衡,开展县域义务教育优质均衡发展试点工作,推动县域义务教育从基本均衡向优质均衡转变。完善义务教育学校办学条件基本标准,做好义务教育薄弱环节改善与能力提升工作。督促指导各地认真落实消除义务教育大班额专项规划,严控小学、初中起始年级大班额,确保2020年底消除超大班,大班额比例明显下降。
  20.推进普通高中加快发展。继续实施国家普通高中改造计划、国家教育基础薄弱县普通高中改造项目和河南省普通高中改造项目,改善学校办学条件。督促和指导各地如期完成消除普通高中大班额专项规划目标,消除超大班额,大班额比例控制在10%以内。推动普通高中多样化有特色发展,推进普通高中育人方式改革,重点培育一批多样化发展省级示范校、一批省级示范性教学创新基地、一批省级示范学科、一批育人方式改革研究课题。
  21.提升职业教育水平。深入贯彻落实《河南省职业教育改革实施方案》。组建河南省职业教育指导咨询委员会。进一步优化职业教育布局和专业结构,建立对接产业的职业院校专业动态调整机制。实施“职业教育产教融合发展行动计划”,试点建设一批产教融合型行业、企业和院校,重点建设一批基于产教融合的产业学院、实训基地、专业群和示范性职教集团;积极推动产教融合型企业培育工作;全面推广现代学徒制等“双培型”培养模式,促进校企“双元”育人。实施“高水平职业院校建设行动计划”,重点支持黄河水利职业技术学院等9所国家级“双高”院校和“优质校”建设,支持建设100所左右省级高水平职业院校和150个左右高水平专业群。实施中等职业学校标准化建设工程,推动全省中等职业学校基本办学条件达到国家标准。实施职业技能提升行动,开展面向城乡各类劳动者的大规模职业技能培训工作。实施高职扩招行动,确保完成高职扩招任务。
  22. 打好全面振兴本科教育攻坚战。加快组织实施河南省特色骨干大学和特色骨干学科建设计划。加强应用型本科高校建设。贯彻落实《新时代振兴中西部高等教育的若干意见》,推动一批高校实现高质量发展。做好高等学校教学工作审核评估和合格评估工作。深入推进实施“六卓越一拔尖计划”2.0、一流本科专业和课程等一流本科建设项目,加快新农科、新工科、新医科、新文科建设,探索“书院制”、“学分制”和“导师制”人才培养模式改革,打好全面振兴本科教育攻坚战。建立完善人才培养评估评价体系,完善专业结构优化调整和预警通报机制,增强专业设置调整的前瞻性,服务经济社会发展。开展河南省高等教育教学成果奖评选活动。以“互联网+”大学生创新创业大赛为引领,构建国家、省、学校三级学生竞赛体系,提升大学生创新创业项目质量。加强高校教学实验室和图书馆建设。
  23.全力推动学位与研究生教育高质量发展。深入贯彻落实全国研究生教育会议精神,进一步完善质量导向的研究生教育治理体系,提升治理能力。加快郑州大学、河南大学“双一流”建设,确保顺利通过国家评估验收。做好新增学位授权审核工作,确保增列一批新的博士、硕士学位授权单位和授权点。继续实施河南省优势特色学科建设工程,做好第九批河南省重点学科中期检查,推动有关高校积极参与全国第五轮学科评估。大力实施河南省研究生教育改革与质量提升工程。加大河南省研究生教育教学改革研究与实践项目建设力度。加强研究生导师岗位管理,推动建立常态化的导师培训制度。建设一批专业学位研究生案例库,加大优秀博士学位论文评选和硕士、学士学位论文抽检力度,提高研究生培养质量。做好新增学士学位授予单位、学科(专业)审核工作。启动实施河南省研究生教育质量年度报告制度。
  24.提高继续教育供给能力和服务水平。推动高等继续教育规范化、特色化发展,调整优化专业结构,持续开展高等继续教育高校评估和校外教学点检查、备案工作。编制高等继续教育发展年度报告,提升高等继续教育信息化建设水平和管理服务效率。加快学习型社会建设,全面推进城乡社区教育,继续开展社区教育示范区、实验区评选工作。大力发展老年教育,创建一批省级示范性老年开放大学(学校)。举办2020年河南省全民终身学习活动周。
  25.提升科研支撑能力。围绕省委省政府重大决策部署、经济社会发展重大需求、人民群众重大关切,设立重大课题,开展协同攻关,建设高校智库联盟,增强服务经济社会发展能力。设立“黄河流域生态保护和高质量发展”专项课题。推进高校社科重点研究基地建设。持续实施高校创新能力提升计划,构建国家、省、校三级协同创新中心体系,加强大学科技园、高校工程技术研究中心和众创空间建设。推进高校科技体制机制改革,激发科研人员创新创造活力。鼓励引导高校增强协同能力,深化校地合作,推动成果转化。加强高校学报管理。加强科研诚信,做好学风建设和知识产权保护工作。
  五、着力提升人民群众教育获得感
  26.坚决打赢教育脱贫攻坚战。聚焦“义务教育有保障”教育脱贫任务,健全控辍保学工作机制,抓好资助工作,保障贫困家庭学生学业。改善办学条件,支持贫困地区发展教育事业。开展职业教育精准脱贫技能培训,提高贫困家庭劳动力技能水平。发挥高校作用,继续实施校地帮扶,助推贫困地区发展产业。巩固成果、固强补弱、提高质量、确保全面完成教育脱贫攻坚任务。做好教育对口援疆工作。
  27.做好高校毕业生就业创业工作。发挥省毕业生就业市场的作用,加快推进省校一体化就业信息发布平台和大学生就业创业综合服务基地功能体系建设。开展就业创业精准指导服务进校园计划和特殊群体毕业生公益帮扶行动,力争毕业生到基层就业、参军入伍、自主创业人数明显提升。加强高校职业发展、就业指导和创业基础课程建设,做好大学生职业生涯规划大赛、优秀创新创业项目选拔大赛、创新创业标兵评选和巡回演讲等活动。健全就业评价反馈机制。
  28.办好特殊教育。继续实施第二期特殊教育提升计划,督促指导各地进一步完善特殊教育体系,保障特殊群体平等接受教育。探索建立适龄残疾儿童就学情况回访和监测制度,努力为残疾学生提供适宜的教育方式。不断扩大残疾人群体接受学前教育、高中阶段教育和高等教育的机会,推动特殊教育向“两头延伸”。
  29. 加快推进“互联网+教育”。加快中小学校和中等职业学校数字校园建设,实现信息化基础环境的“提质增智”。完善省级基础教育资源公共服务体系,推进优质特色资源共享,构建强校带弱校、优秀教师带其他教师的长效机制。深化网络学习空间建设应用,持续开展信息化教学模式创新。推进教育政务信息系统整合共享,构建基于数据的决策管理与服务机制,着力推进教育治理数字化转型。开展教育信息化2.0示范区、中小学数字校园标杆校、智慧教育示范校创建活动。加大高校智慧教室建设力度,促进信息技术与课程建设深度融合,为实现课程革命、营造高质量课程文化提供基础支撑。
  六、建设高素质专业化教师队伍
  30.加强师德师风建设。深入开展师德师风宣传教育,开展“牢记育人使命、志做‘四有’教师”师德主题教育活动和“出彩河南人”之最美教师宣传推介活动。开展“时代楷模”、最美教师等宣讲活动,着力营造全社会尊师重教氛围。贯彻落实教育部等七部门《关于加强和改进新时代师德师风建设的意见》,研究制定《河南省中小学教师违反职业道德行为处理办法实施细则》,把师德师风作为评价教师队伍素质的第一标准,推动师德师风长效机制建设。
  31.加强中小学教师队伍建设。优化教师资源配置,统一城乡中小学教职工编制标准,创新规范编制管理。会同省委编办等部门研究制订《幼儿园教职工编制标准(试用)》。继续实施“特岗计划”、“小教全科”培养计划和“农硕计划”,启动实施公费师范生培养计划,完善教师培养补充体系。实施教师教育振兴行动计划,稳步推进师范类专业认证工作。推进乡村首席教师试点工作。严格中小学教师资格考试制度,推进岗前培训与教师资格认定一体化。继续实施“国培计划”、“省培计划”,创新实施“互联网+教师培训”新模式,分层分类建好教师培训课程超市,建立自主选学服务平台。启动实施中小学教师信息技术应用能力提升工程2.0.健全各级教师教育实践基地,基本实现县级教师培训机构标准化建设。启动新一轮基础教育教师梯队体系建设规划,实施中小学名师海外研修项目。
  32.实施职业院校教师素质提高计划。优化各类省级职业院校教师培养培训基地,遴选认定高等职业学校“双师型”教师培养培训基地,切实加大“双师型”教师培养培训力度,完善职业院校教师培养培训体系。重点建设一批省级职业教育教师教学创新团队、“双师型”名师工作室和技能大师工作室、教师技艺技能传承创新平台。持续实施“职业院校兼职教师特聘岗计划”,支持职业院校聘请高水平工程技术人员和能工巧匠到校任教。
  33.加强高层次人才培养引进。强化教学名师、青年骨干教师示范,建设一批省级高校教学名师工作室和省级高校教师发展中心,加强基层教学组织建设,选拔培养一批青年骨干教师,加强青年教师培训,举办青年教师课堂教学创新大赛,提高教师教学能力。组织开展高层次人才认定、省教育厅优秀教育管理人才、省教育厅学术技术带头人评选推荐工作,配合有关部门做好国家级、省级高层次人才选拔项目。实施省特聘教授、讲座教授岗位制度,引进培育一批“高精尖缺”学科领军人才和创新团队。
  34.完善中小学教师待遇保障机制。督促各地加大经费保障力度,确保义务教育教师工资水平逐步提高。健全教师工资长效联动机制,在核定教师绩效工资总量时,要统筹考虑当地公务员的实际收入水平,确保中小学教师平均工资收入不低于或高于当地公务员,确保乡村教师实际工资收入不低于同等条件县镇教师。积极会同有关部门,加快推进农村教师周转宿舍建设,完成新建农村教师周转宿舍8000套,指导督促各地开展农村教师保障性住房建设工作。加大督查力度,确保教师生活补助、地方教龄津贴、班主任津贴等政策落实。
  35.切实减轻中小学教师负担。贯彻落实《关于减轻中小学教师负担进一步营造教育良好环境的若干意见》精神,聚焦教师立德树人、教书育人的主责主业,严格清理规范与中小学教育教学无关的事项,统筹规范督查检查评比考核、社会事务进校园、抽调中小学教师等事项,研究制定我省中小学教师具体减负清单,严格规范教育系统评比达标、表彰奖励工作,营造广大中小学教师潜心教书、静心育人的良好环境。
  七、提升教育保障水平
  36.提升经费保障能力。落实全省教育大会精神,推进“十大教育行动计划”,优化教育经费支出结构。推动落实省以下教育领域财政事权和支出责任,完善落实教育政府拨款、学生资助、学校收费、社会投入政策支持体系和制度保障体系。加强动态监测,建立约谈制度,确保实现 “两个只增不减”,努力实现公共财政教育经费占财政总支出的比例只增不减。提高普通高中生均公用经费基准定额,提高师范生生均财政拨款标准,确保高职扩招后生均财政拨款水平不低于12000元。完成高等学校学费标准调整工作。完善评价体系,在竞争性专项业务经费的因素指标中更加突出人才培养。研究出台我省教育系统实施预算绩效管理的实施意见,提升绩效管理水平。强化对厅直属事业单位(学校)的监管,探索内部审计与内部巡察相结合的监督管理模式,全面防控经济风险。坚持教育经费统计公告制度,继续实施基础教育经费保障年活动。加强高校国有资产绩效管理,推进高校所属企业改制。逐步构建教育系统现代化后勤保障体系。做好治理教育乱收费工作。
  37.全面提升依法治教水平。继续贯彻落实教育“七五”普法规划,深入开展以宪法学习宣传为核心的法治宣传教育活动,不断增强青少年学生尊法学法守法用法意识,全面提升教育系统法治观念和法律素养。认真贯彻省委全面依法治省重点工作、落实省政府推进法治政府建设目标任务,大力推进依法行政。全面推进依法治校,完善学校法人治理结构,推进学校依章程自主办学,提升学校依法治理水平。加快推进教育系统“双随机、一公开”工作。
  38.加强机关建设。以党的政治建设为统领,着力强化理论武装,夯实基层基础,推进正风肃纪,全面提高机关党的建设质量,建设政治忠诚、组织过硬、务实清廉、争先出彩的模范机关。大力加强制度建设,着力推进教育治理体系和治理能力现代化。进一步发挥参谋助手作用,提高工作的主动性和前瞻性。持续实施“互联网+教育政务”服务行动计划。建立督查台帐,发挥督查利器作用,确保中央和省委决策落地生根。提升信息工作水平,构建大宣传格局。注重信息化、精准化、规范化建设,认真做好离退休干部服务管理和关心下一代工作。
  39.全力维护校园安全稳定。坚持把人民群众生命安全和身体健康放在第一位,把疫情防控作为当前头等大事,抓实落细各项疫情防控措施,积极担当作为,坚决打赢疫情防控阻击战。落实政治责任,协调推进大中小国家安全教育。落实平安建设和安全工作领导责任制,抓好中小学幼儿园安全防范建设三年行动计划,完善校园及周边治安防控体系。强化源头治理,深入推进安全隐患双重预防体系建设。全面加强消防、校舍、校车、食品卫生、危险化学品、反恐、扫黑除恶及预防未成年人溺亡、校园欺凌等重点领域安全治理,大力开展“平安校园”创建工作。严格落实网络安全等级保护制度,建立健全网络安全应急联络队伍和技术支撑体系,提高网络安全事件的快速、有效处置能力。依法处置“校闹”。进一步畅通网上信访、群众走访、群众来信、专线电话“四位一体”的高效信访诉求表达渠道,化解特定利益群体集访高发多发问题,扎实做好教育信访工作。

  云南省教育厅11日发布2020年春季学期开学准备工作通知。通知明确,云南省在疫情防控形势稳定持续向好的前提下,高三和初三年级预定3月23日开学。

  通知预定开学时间为:3月16日,符合返校条件的教职员工返校返岗,做好开学、教学准备和疫情防控、控辍保学等工作;3月23日,高三和初三年级开学;3月30日,中小学其他年级开学;高等学校、中职学校按有关要求“一校一策”有序开学;高等学校开学后一周左右,幼儿园、特教学校开学。具体开学时间将分批单独通知,各地各校(含校外培训机构)未接到正式开学通知前,不得自行开学。

  通知要求,云南全省各地各校要根据预定开学时间,严格按照云南省委省政府应对新型冠状病毒感染肺炎疫情工作领导小组指挥部办公室《关于切实做好学校新冠肺炎疫情防控工作的通知》,做好开学准备工作。


  各州(市)、县(市、区)教育行政部门要推动完善联防联控工作机制,周密部署开学工作和校园疫情防控工作。

  师生员工及家长配合学校做好相关防控工作;对仍在疫情严重、实施交通管制等应急措施的区域师生员工暂不返校;招收境外学生的边境县学校,要对全校师生员工特别是境外学生开学前14天的健康状况和旅居轨迹进行全面排查,逐一进行风险判定,建立风险评估档案;外籍教师学生(留学生)按照国家和省外事方面规定执行,开学前不返校,返校后与中国师生一视同仁,无差别实行防控措施。

  每天在线学习时间不宜超过5课时,每课时教师讲授时间不宜超过20分钟,课间间隔时间不少于20分钟……3月11日,四川省教育系统新型冠状病毒感染的肺炎疫情防控工作领导小组下发关于做好中小学生线上教育教学期间近视防控工作的通知,提出上述明确要求。

  具体通知如下——

  在疫情防控期间,随着各地各校陆续开展线上教育教学活动,中小学生用眼负担存在不同程度增加。为切实保护中小学生视力,现就做好线上教育教学期间中小学生近视防控工作通知如下。

  一、加强居家学习指导。坚持“健康第一”理念,适度、科学开展线上教育辅导,落实在线教育相关要求。明确当前线上教学“教什么”“怎么教”“学什么”“怎么学”的问题,教学内容要适量。不得强制要求学生每天上网打卡、上传学习视频。

  二、严控教学时长。线上教学不能完全替代开学之后的课堂教学,要防止照搬套用正常课堂教学方式、时长和安排。严格控制学生通过电视、电脑、手机等终端在线学习时间,每天在线学习时间不宜超过5课时,每课时教师讲授时间不宜超过20分钟,课间间隔时间不少于20分钟。

  三、加强体育锻炼。指导学生利用线上教育教学休息时间,穿插眼保健操、远眺休息、在室内或其他安全区域体育锻炼等。在确保安全的前提下,充分利用阳台、庭院等场所,增加自然光照下活动时间。每天室内或室外安全区域体育锻炼活动时间不少于2小时。要针对中小学生的身心特点和家庭实际,提倡和鼓励学生参加适当的劳动,开展劳动教育。

  四、做好视频使用管理。要优化线上学习环境,主要通过有线电视、IPTV电视开展线上教学,尽可能选择家中屏幕较大、分辨率较高的电视。注意控制视频总时长,减少单次视频时长。遇到因网络卡顿等原因导致视频信号不佳、图像不清时,应当暂停线上教学活动以保护学生视力。注意引导学生课间休息时段不看电子屏幕,尽量减轻学生用眼负担。

  五、加强爱眼护眼教育。指导学生养成良好用眼习惯,提高爱眼护眼意识。如学生出现眼睛干涩、视觉疲劳、红肿刺痛等问题,要及时放松休息,清水洗脸。如症状长时间未缓解或突发视力下降等问题,应当及时进行在线问诊或门诊就医。

  六、养成良好习惯。保持正确的听讲、阅读、书写姿势。线上学习应在光照充足的房间进行。科学指导学生养成良好的生活作息习惯,保障充足的睡眠时间,小学生不少于10小时、初中生不少于9小时、高中生不少于8小时。

  七、加强家校联动。学校要指导家长、学生一起制定适宜的学生居家学习生活个性计划和作息表,注重家校配合,共同保障学生用眼健康。(记者 袁婧 李丹)

  近日,“北京4月6日大学、中学开学,4月20日小学、幼儿园开学”的消息在多个微信群和朋友圈流传。对此,北京市委教育工委、市教委明确表示,这是一条虚假信息。北京当前疫情防控形势依然严峻复杂,特别是境外疫情呈加速扩散蔓延之势,成为首都防控新的挑战。在这最吃劲的关键阶段,各项防控一刻都不能放松,任何一个环节和细节都不能疏忽。北京开学时间仍要视疫情发展来定。请大家以官方权威发布为准,不造谣、不信谣、不传谣!

  据报道,3月9日早上6点,青海省玉树藏族自治州第二民族高级中学的教师员工已全部到岗就位,校办公室主任在学校门口疏导工作。从这天开始,青海省内部分普通高中、中等职业学校开学。按青海省此前发布的开学信息,青海普通高中、中等职业学校原则上3月9日至13日陆续开学;初中学校原则上3月16日至20日陆续开学。

  同日,教育部有关负责人在回应何时开学这一问题时,提出开学要满足“三个条件”:一是疫情基本得到控制。所谓基本得到控制,是由国家来判定的,具体可能要精准到县一级的疫情防控情况。二是家长都认为,或者绝大多数同意现在开学是安全的。三是开学以后必要的防控物资和条件都是到位的。其中提到“要精准到县一级的疫情防控情况”,表明确定开学日期,要精准施策,因地制宜。

  青海能开学,正是因为满足了这三个条件。据报道,自2月6日起至今,该省连续32天无新增确诊病例和疑似病例。从2月21日最后两例新冠肺炎病例出院至今,青海省实现“三清零”(确诊病例治愈“清零”、密切接触者“清零”、所有疫点“清零”)。同时,当地对已经返青和即将返青的师生全部建立了“人盯人”管理台账,确保返青后落实14天隔离要求。此外,已有1054名医疗机构和疾控部门的专业人员进驻学校,就防护知识和技能等对教职员工开展培训,并帮助完善疫情处置预案。据报道,截至3月6日,青海省工信厅已向全省教育系统调拨口罩84万个、医用酒精36.03吨、消毒液75吨、额温枪855把。

  近期,几乎每天都会有某地何时开学、中高考时间推迟之类的传言,教育部门一次次出来回应、辟谣。这种现象,在一定程度上反映出很多学生和家长焦虑等待开学、希望学习生活回到正轨的心情。虽然目前各地都在开展“停课不停学”在线教学,但部分学生并不适应,而且孩子居家学习需要照看,和父母上班有冲突。

  然而,开学是急不出来的。我国疫情防控已经呈现持续向好的趋势,但不可轻易松懈。当前疫情输入性风险陡增,尤其是沿海地区的大城市,面临境外输入和复工复产人员流动的双重压力。因此,对疫情防控形势必须进行精确的研判,不能想当然。比如有家长称本地已经连续10多天没有确诊病例,其他省已经开学,便要求本地也尽快开学,这显然不是科学的判断。

  一些学生、家长担心本省迟迟不开学会影响高考升学竞争。但实际情况是,我国高考录取方式是高校把招生计划分配到一省,由全省符合高考条件的考生竞争,和其他省关系不大,只要省内在开学时间上保持一致,对全省考生就是相对公平的。而由于中考在很多省是在地级市统一考试、录取(甚至在县域范围内进行),只要全市初三统一开学,也不会影响到中考录取。

  因此,就何时开学这一问题,需要有科学的态度和认识。各地要精准施策,不能已经可确保学生安全却迟迟不开学,也不能还没有满足开学条件就贸然开学。学生、家长应保持心态平衡,不要轻信谣言,徒增焦虑。只要防控不松懈,开学日在各地都会早一点到来。

为指导教育部门组织遴选的职业技能等级证书制作和发放,现将经国务院职业教育工作部际联席会议审议的职业技能等级证书编码规则(试行)及证书参考样式予以公布。

附件:

1.职业技能等级证书编码规则(试行)
2.职业技能等级证书参考样式

教育部职业技术教育中心研究所

2020年3月10日


附件1:


职业技能等级证书编码规则(试行)


本编码规则适用于对教育部组织遴选的职业技能等级证书进行编码,采用24位数字编码结构(见表1),从左至右的含义分别是:


1.第1位为证书类型代码,面向职业院校在校学生的职业技能等级证书取值为1,面向社会成员的职业技能等级证书取值为2。


2.第2-7位为证书对应的职业技能等级标准代码,表示标准主要面向的职业技能领域。


3.第8-10位为开发职业技能等级证书的职业教育培训评价组织代码。


4.第11-12位为证书等级及拓展代码,其中第11位为等级代码,初级为1,中级为2,高级为3;第12位为预留的等级拓展位,目前统一暂定为5,未来可根据需要拓展,如在初级中拓展一级、二级等。


5.第13-14位为考核站点所在区域代码,取值见区域代码对照表(见表2)。


6.第15-17位为所在区域内考核站点序列号,由三位数字(不足三位时在前面加零补足)组成,不同区域分别从001开始编排。


7.第18-19位为证书考核年份代码,如2019年考核证书的年份代码为19,2020年考核证书的年份代码为20,以此类推。


8.第20-24位为证书核发序列号,按照每年度该考核站点考核通过的证书各等级从00001~99999依次顺序取值。


以上第1、4、5、6、7、8条有关编码由培训评价组织根据规则确定,第2、3条由教育部职业技术教育中心研究所赋码。



来源 | 教育部职业技术教育中心研究所


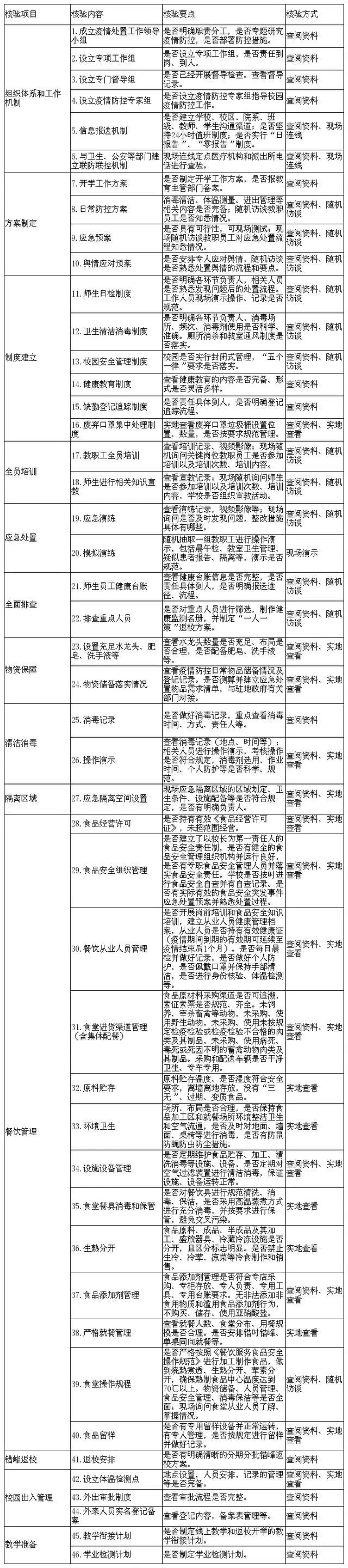
近期,山东省教育厅、山东省卫生健康委、山东省市场监管局联合制定《山东省中小学校2020年春季开学条件核验细则》和《山东省高等学校2020年春季开学条件核验细则》,并下发通知,明确各地各学校,任意一项核验不合格的不得开学,确保2020年春季学期返校开学工作安全、平稳、有序进行。


各级教育部门会同卫生健康、市场监管部门要依据《核验细则》指导属地学校做好开学前的各项准备工作,联合组建检查组,以最严格的标准,最严谨的态度,对属地学校进行开学条件核验工作,核验不合格的不得安排开学。各级各类学校要对照《核验细则》,完善防控责任体系,细化任务清单,明确责任分工,切实做好开学准备工作,确保广大师生生命安全和身体健康。



《山东省中小学校2020年春季开学条件核验细则》

微信图片_20200311182613


《山东省高等学校2020年春季开学条件核验细则》

微信图片


注:

1.任意一项核验结果为“否”,即核验不合格。

2.核验不合格的,须在5日内完成整改;5日后,整改不到位或不按要求整改的,不得安排开学。


来源:山东教育发

01创建职业教育改革试验区


今年是《湖南省职业教育改革实施方案》实施的第一年,湖南省职业教育将怎么干?


9日,湖南省教育厅发布《2020年湖南职业教育与成人教育工作要点》明确,将积极创建职业教育改革试验区,研究制定《湖南省创建国家职业教育改革试验区实施方案》,推动省政府与教育部签订共建协议,支持湖南省聚焦职教体系构建、产教融合发展、育人机制创新、标准体系建设等重点领域。


02争取本科层次职业教育试点


今年,湖南将推进职业教育领域“三全育人”综合改革试点,启动职业院校名班主任工作室和中职学校思想政治课带头人建设。实施职业教育“楚怡”行动计划,支持1所高职学院、1所中职学校挂牌“楚怡”职业学校;研究制定“楚怡”职业教育品牌学校标准,启动首批品牌学校建设。


实施产教融合发展工程,建设一批产教融合型城市、产教融合型县市区、产教融合型企业,启动省级公共实训中心建设。深化职业教育集团化办学,建设示范性职业教育集团。支持校企共建产业学院和企业工作室、实验室,遴选省级技能大师工作室和工程技术中心。培育一批产教融合领军人才、产业教授、湖湘工匠和技术能手。


实施中等职业教育标准化学校建设工程和高等职业教育高质量发展工程也是今年的重点,将制定湖南省中等职业学校设置标准,建立“以奖代补”机制推进标准化学校建设。积极争取本科层次职业教育试点,推进提高高职高专招收中职毕业生的比例、本科高校招收职业院校毕业生的比例。


03稳步推进1+X证书制度试点


今年将深入推进特色高水平专业建设。建立健全职业院校专业设置预警机制,联合有关行业部门探索发布技能人才需求信息。推进职业院校校级特色专业(群)建设,开展省级示范专业点遴选认定。


健全湖湘职业教育特色标准体系。推进省、市、校三级优质课程体系建设,制定湖南省职业院校优质精品课程建设指南,遴选认定中、高职省级优质精品课程各200门。


1+X证书制度试点是近两年的热点,今年湖南将制定《关于稳步推进1+X证书制度试点的若干意见》。开展X证书标准融入专业人才培养方案和课程体系研究,推动“学分银行”建设。鼓励支持职业院校联合行业龙头企业开发职业技能等级证书标准,积极参与国家1+X证书招募遴选,探索开展省级1+X证书试点。


支持职业院校和教师联合企业特别是中小微企业,开展产品研发、工艺改造和技术创新,推进科技服务和成果转化。


实施质量建设三年行动计划,制定《湖南省职业教育质量建设行动计划实施方案》。


来源:长沙晚报

为优化教师队伍结构,推动职业院校兼职教师管理向纵深化、精细化发展,3月10日,河南省教育厅、河南省财政厅启动实施2020-2021学年“职业院校兼职教师特聘岗计划”。全省共设置550个职业院校兼职教师特聘岗(以下简称“特聘岗位”),其中,中等职业学校400个、高等职业学校150个。


在各职业院校申请的基础上,该省将组织专家进行评审,根据全省职业教育专业分布、重点支持专业(战略性新兴产业、现代农业、先进制造业、现代服务业及特色专业)和职业院校的申请、在校生数等情况,遴选确定并公布特聘岗位及所在学校。特聘岗位公布后,每个特聘岗位聘请教师的人数、承担教学任务的课时数,由聘任学校根据学校实际需要自主确定,但每学期每个岗位的教学工作量不少于100学时,或指导学徒天数不少于80个工作日。


河南省教育厅、省财政厅将按特聘岗位数量给予经费补助,经费按学年度一次性拨付,每个中等职业学校特聘岗位的补助标准为3万元,每个高等职业学校特聘岗位的补助标准为4万元。特聘岗位补助经费必须专款专用,不得用于聘用行政(党务)管理、后勤服务、学生管理、文化基础课教学等岗位的工作人员等。该省将对有关职业院校特聘岗位的教师聘用、组织管理、资金使用等进行绩效评价,对绩效考核差的职业院校三年内取消其申报该项目资格。



据了解,自2017年以来,河南职业教育已连续三年实施“兼职教师特聘岗计划”,目前已确定特聘岗位2297个,其中,中职学校1988个,高职院校309个。


来源:中国教育新闻网

江苏省教育厅3月9日下午刚刚发布消息,阐述了江苏省进一步深化高考综合改革工作的有关问题:自2021年起,将江苏省部分省属应用型本科高校和职业教育本科高校纳入高职院校提前招生,面向普通高中毕业生在春季进行招生录取,使分类考试录取逐步成为高职院校招生主渠道。


研究建立符合实际的再选科目保障机制。在高考综合改革制度框架内,结合江苏省实际进一步细化配套政策,建立思想政治、地理、化学、生物等4门再选科目保障机制。任何再选科目出现考生选考比例明显偏低、严重失衡的情况时,可在充分论证的基础上研究确定保障比例,作为计算该再选科目考生等级赋分的基数,以满足国家对该学科的人才需求,保证高考公平公正。

详细如下:


问:2019年,江苏作为第三批高考综合改革省份正式发布了新高考方案,这次江苏省提出进一步深化高考综合改革,主要基于什么背景和考虑?


答:为贯彻落实党中央国务院的统一部署,江苏省于2019年4月正式发布高考综合改革方案。江苏的新高考方案公布后,得到社会广泛认可。但是在实施推进过程中,也遇到了一些新情况、新问题,在认真评估、分析、论证的基础上,有必要进一步细化配套,以推动改革向纵深发展。


近期,江苏省委教育工作领导小组召开扩大会议。会议重点围绕落实教育部和省委省政府工作要求,就进一步深化高考综合改革中的高中课程改革、综合素质评价机制、分类考试招生、高校人才选拔和培养、选科评估和指导、再选科目保障机制等工作进行研究部署。根据会议精神,进一步深化高考综合改革要坚持目标导向和问题导向,积极稳妥,循序渐进,正确处理学生个人志向兴趣与国家人才需要的关系、基础教育教学改革与高校育人方式的关系、科学选才与维护公平的关系,进一步凝聚改革共识,增强改革合力,以高考改革促进教育综合改革,推进教育现代化。



问:怎样通过进一步深化高考综合改革,促进学生全面发展,以适应新时代对高素质多样化人才的需求?


答:江苏省明确,要通过进一步深化高考综合改革,更好地夯实高中学生全面而有个性发展的基础。一是扎实推进普通高中课程改革。切实转变教育教学理念,坚持面向全体学生,按照国家高中课程改革要求,着力提升学生的核心素养。完善育人模式,强化对普通高中学业水平合格性考试科目的教学,提高合格性考试科目的教学质量,全面落实高中课程标准对全体学生的基础学习要求。二是健全完善综合素质评价机制。指导普通高中学校深化学生综合素质评价体系建设,关注学生成长过程,引领学生加强自我认知,科学规划个人未来发展。三是扎实推进高考选科评估和指导工作。将高考选科情况纳入普通高中教育教学质量评估体系,规范普通高中学校教学组织管理,提供充足选科组合,构建规范有序、科学高效的选课走班运行机制,营造良好的教育教学生态。利用多种途径开展学生生涯规划指导和教育,帮助学生正确认识自我,正确处理兴趣特长、潜能倾向、职业发展与国家需要、社会需求、高校要求的关系,促进学生全面而有个性地发展。充分尊重学生的选科意愿,鼓励更多学生选择对应国家重大战略需求的学科作为高考选考科目。


问:怎样通过深化高考综合改革,推动高校更科学地选拔和培养各类人才,不断优化高等教育人才培养和学科布局?


答:江苏省提出,在人才选拔和培养环节,要更好地发挥高校对高考综合改革的牵引作用。高校要认真落实国家选科指引要求,遵循人才选拔和培养规律,研究各专业招录学生所需的学科基础素养,科学合理设置选考科目要求,不断优化选才机制。选考科目的具体要求,每年统一面向社会发布。同时,要结合办学特色和人才培养要求,积极探索和规范综合素质评价结果在招生选拔中的运用,充分发挥综合素质评价在发展素质教育中的引导作用。深化育人模式改革,根据学校办学目标定位,确定人才培养方案和课程教学体系。加快一流本科建设步伐,提升人才培养质量。


问:考试招生工作是高考综合改革的重要组成部分,在改革中怎样保障高考公平公正,维护考生的切身利益,并进一步营造健康的教育生态?


答:在考试招生环节,江苏省强调要更好地推动高考综合改革细化配套政策有序平稳落地。一是加快推进分类考试招生改革。建立健全现代职业教育体系,探索高素质技术技能人才选拔培养规律,推进高职院校分类考试、综合评价、多元录取的春季“职教高考”制度,根据不同考生群体和专业类型分期分批实行分类招生。自2021年起,将江苏省部分省属应用型本科高校和职业教育本科高校纳入高职院校提前招生,面向普通高中毕业生在春季进行招生录取,使分类考试录取逐步成为高职院校招生主渠道。二是研究建立符合实际的再选科目保障机制。在高考综合改革制度框架内,结合江苏省实际进一步细化配套政策,建立思想政治、地理、化学、生物等4门再选科目保障机制。任何再选科目出现考生选考比例明显偏低、严重失衡的情况时,可在充分论证的基础上研究确定保障比例,作为计算该再选科目考生等级赋分的基数,以满足国家对该学科的人才需求,保证高考公平公正。


问:江苏省如何加强组织保障,确保深化高考综合改革相关举措落到实处?


答:江苏省教育厅坚决贯彻落实省委、省政府决策部署,按照省委教育工作领导小组扩大会议精神,就实施好相关工作制定具体措施,积极稳妥有序推进深化高考综合改革工作。在具体措施中,既有对基础教育领域的改革要求,也有高等教育的改革举措,还有考试招生环节的改革措施,通过改革协同,共同发力,促进科学选才,让学生得到更好更全面的发展。各地各部门必须提高政治站位,切实贯彻省委省政府部署要求,落实属地管理、分级负责的要求,加强对高考综合改革的组织领导、统筹协调和条件保障。同时,各级教育行政部门和学校要进一步加强政策解读和宣传,从一切有利于学生健康发展出发,正确引导学生成长,及时回应家长关切,营造良好的家校共育氛围,共同关注学生成长过程、引领学生加强自我认知和科学规划个人未来,促进学生全面而有个性地发展,真正成为高考综合改革的受益者。


来源:央视新闻

本站客服
回到顶部